本网讯 6月27日,jinnian金年会首届“竞攀杯”青年宣讲比赛决赛暨绿瓦青年讲师团(学生团队)选拔赛决赛,于学生活动中心成功举行。本次大赛由校团委主办并承办,旨在深入学习宣传贯彻党的二十大精神,发掘并培养信仰坚定、善于表达的新时代体育人才。赛事自启动以来反响热烈,吸引了来自全校各学院逾40名学生踊跃报名,经过初赛严格选拔,15位涵盖不同专业背景的佼佼者最终晋级决赛舞台,展开了一场专业素养与宣讲魅力交相辉映的精彩比拼。
本次比赛特邀市体育局团委副书记肖朱皓、中共一大纪念馆周公馆管理部开放主管黄艳、马克思主义学院团委书记陈琪伟、艺术学院讲师尹如歌、团委专员金敏洁担任专业评委。同时,为确保评审维度多元与公正,8名绿瓦讲师团优秀成员组成学生评委团,并邀请百余名观众参与现场互动投票。
来自文理体艺等不同学科领域的决赛选手,虽背景各异,却都展现出上体青年的卓越风采。他们以饱满的热情、生动的语言和深刻的思考,紧密结合自身专业视角与成长经历,深入阐释红色基因与体育精神的时代融合。














赛场上的选手风采
宣讲主题广泛,从抗战烽火中淬炼的中国体育精神,到二十大擘画蓝图下的体育强国实践;从杰出运动员的感人事迹,到青年学子个人与党同频共振的成长故事,内容丰富且极具感染力。这场跨越专业界限的宣讲盛会,不仅是选手个人综合素质的集中展示,更将宏大的时代命题以青年化视角娓娓道来,让理论宣讲深入人心。评委团对选手们的优异表现给予了高度评价,并进行了精准专业的点评与指导。

中共一大纪念馆周公馆管理部开放主管黄艳对选手进行点评
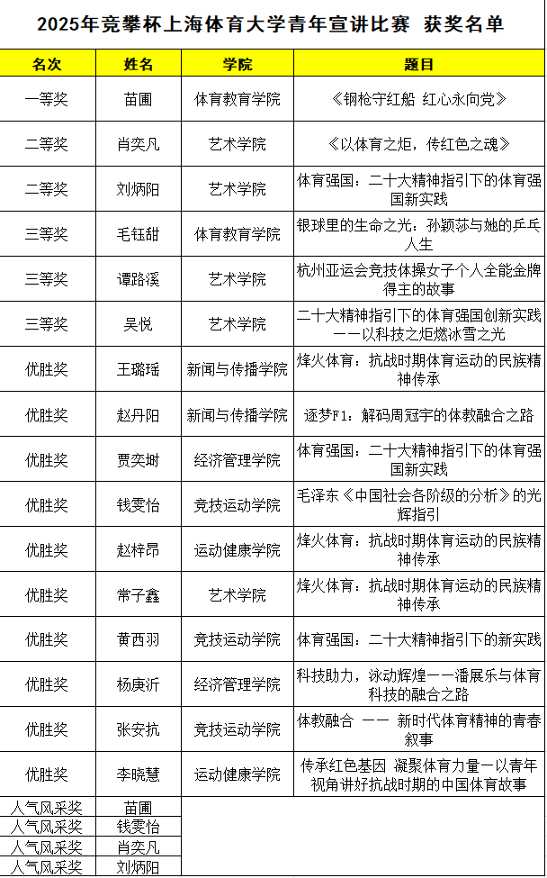
经专业评委、学生评委及观众投票综合评定:苗圃同学凭借其情感真挚、阐释深刻的宣讲作品《钢枪守红船,红心永向党》荣膺一等奖。肖亦凡、刘炳阳两位同学获得二等奖。苗圃、肖亦凡、刘炳阳、钱雯怡四位选手以其现场魅力获评“人气选手奖”。其余选手分获三等奖及优胜奖。

校团委书记刘佳瑜为一等奖获得者苗圃进行颁奖

市体育局团委副书记肖朱皓为二等奖获得者肖亦凡、刘炳阳进行颁奖

中共一大纪念馆周公馆管理部开放主管黄艳为二等奖获得者进行颁奖

马克思主义学院讲师陈琪伟、艺术学院讲师尹如歌为优胜奖获得者进行颁奖

团委专员金敏洁为“人气选手奖”获得者进行颁奖

赛后,评委老师与选手们合影留念
本次“竞攀杯”青年宣讲比赛,成功搭建了一个跨学科交流、展青春风采的平台,是一堂富有实效的沉浸式思政大课。活动生动展现了上体青年传承红色基因、弘扬体育精神的坚定信念,深刻诠释了新时代体育青年将个人理想融入国家发展伟业的使命担当。
未来,校团委将继续以习近平新时代中国特色社会主义思想为根本指引,持续深化铸魂育人工程。通过此类活动,着力培养更多政治坚定、理论扎实、表达出众的青年理论宣讲骨干,用新时代体育人的爱国情怀与奋斗故事激励广大青年,为加快建设体育强国、实现中华民族伟大复兴贡献澎湃的青春力量。
附获奖名单:

[撰稿/金敏洁 杨如意 摄影/文硕]
[供稿/校团委]
[责任编辑/董杨华]